一级市场投融资超9000起 “耐心资本”涌向“硬科技”

图片来源于网络,如有侵权,请联系删除
在经历了两年的市场调整后,国内创投圈在刚刚翻篇的2025年迎来了“回暖潮”。记者梳理IT桔子数据发现,截至2015年12月底,国内一级市场全年发生9004起投融资事件(不含并购、上市及上市后融资),投融资金额合计8044.17亿元(未披露融资额不纳入统计),创投资金加速流向人工智能、医疗健康、集成电路等“硬科技”赛道。
头部机构出手频率加快
“在2025年的11个月里,我们整体投资节奏明显在加快,新投与追加的项目近50个。从金额角度来看,整体投资规模预计将达到2024年的两倍多。”纪源资本管理合伙人符绩勋在上个月举办的第二十五届中国股权投资年度大会上给出了创投“业绩”预告,算是2025年创投行业“回暖潮”的一个缩影。
回溯近五年数据,2021年一级市场投融资事件为9054起,投融资金额合计14958.63亿元,融资规模达到历史峰值;次年,投融资事件数量、资金规模双双大跌,7340起投融资事件合计为9416.91亿元,进入创投“寒冬”;2023年,创投市场进一步收缩至6417起、7698.84亿元;2024年,微增至6947起、7968.39亿元。
在大批融资企业未披露具体金额的情况下,投融资事件数量成为市场趋势的重要风向标。今年以来,创投市场呈现出明显的回暖态势,一级市场投融资事件数量出现快速增长。分季度来看,一季度至四季度的投融资事件数量分别为1868起、2085起、2467起、2584起,呈现稳步攀升的态势。

图片来源于网络,如有侵权,请联系删除
从地域分布看,投融资事件多集中在京津冀、长三角、粤港澳大湾区。IT桔子相关负责人告诉记者,投融资事件数量超千起的省份(省、自治区、直辖市)有5个,依次为江苏(1626起)、广东(1506起)、北京(1201起)、上海(1166起)、浙江(1091起);安徽、四川、山东、湖南、湖北、重庆、陕西、福建均超百起。
哪些机构较为活跃?深创投、毅达资本、合肥创新投资、中科创星、顺禧基金、奇迹创坛、麓山投资、北京国管、中金资本、紫金科创成为2025年一级市场投融资事件数量前十的机构,年内投融资数量分别为112起、103起、93起、91起、90起、90起、86起、84起、75起、69起。
投资数量“十强”机构在2025年的一级市场投融资事件数量,均较2024年出现明显增长,增量依次为29起、47起、42起、18起、38起、28起、80起、46起、12起、45起,合计增长385起。头部创投机构在2025年的出手频率明显加快,也印证了这波“回暖潮”。

图片来源于网络,如有侵权,请联系删除
在一级市场投融资“回暖潮”下,2026年又能否延续?IT桔子数据显示,截至1月6日,一级市场今年内已发生87起投融资事件,投融资金额合计86.14亿元。进入新的一年不久,多家企业更是斩获亿元级投融资,像是AI眼镜赛道的雷鸟创新获投10亿元、人工智能赛道的智行者获投4亿元、生物医药赛道的微元合成获投3亿元。
对于今年的创投市场走势,多位业内人士在近期公开表示“看好”。“如果说2025年是‘好’的开端,我们期待2026年能实现‘更好’的突破。”同创伟业创始合伙人、董事长郑伟鹤明确表示,2026年到2028年,对创投行业来说将会是非常好的年份,可能会开启黄金三年。
国资“下注”陪跑“硬科技”
回暖之下,2025年的创投市场走势有何不同?IT桔子数据显示,投融资数量位居前十的行业分别为人工智能(1539起)、医疗健康(1455起)、集成电路(1032起)、新材料(726起)、机器人(722起)、新能源(619起)、空天经济(437起)、传统制造(424起)、汽车出行(375起)、前沿科技(195起),“硬科技”赛道备受青睐。
记者注意到,在2025年一级市场投融资事件数量“十强”机构当中,有7家具有国资背景。业内人士分析称,2018年到2022年经历了市场繁荣之后,2023、2024年来到调整期,今年的创投节奏明显在加快,国资逐渐成为创投市场的主力军,资金加速涌入“硬科技”赛道。
翻开头部国资机构的投资版图,深圳的深创投在先进制造领域投资了80起,如商用清洁机器人赛道的新生纪智能、AI芯片赛道的影微创新、传感器赛道的帕西尼;南京的毅达资本、合肥的合肥创新投资、北京的顺禧基金分别在先进制造领域投资了76起、76起、40起。
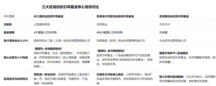
受多轮政策推动,一级市场的“国资时代”加速进入繁荣期。近期正式启动的国家创业投资引导基金,使用超长期特别国债资金出资,在国家层面由财政出资1000亿元,在区域基金、子基金层面积极鼓励社会资本参与。就在同一天,京津冀、长三角、粤港澳大湾区三个区域引导基金同步设立并投入运行。
中国科学院科技战略咨询研究院院长、研究员潘教峰近期分析指出,在政策合力作用下,政府引导基金正从传统的“招商工具”向市场化资本转型,向“重治理、重效率、重绩效”转变,推动股权投资行业长期资本、耐心资本的发展壮大,为发挥长期政策功能奠定坚实基础。
对国资机构的持续加码,工业和信息化部信息通信经济专家委员会委员盘和林向记者分析,国资机构在一级市场坚持投早、投小、投长期、投硬科技的“4投”导向,在资源配置中扮演重要角色,一方面引导了资金向具有高风险的创投企业集中,另一方面通过国资的资源整合能力,让创投企业的技术更快地实现应用落地,实现创收。
人工智能等在创投市场大受追捧的行业,是否存在泡沫过大?“耐心资本之所以耐心,关键是要能够通过耐心持有赚到钱。这并非是一厢情愿的事,而是市场选择的结果。”盘和林举例称,人工智能是泡沫还是生产力的颠覆工具,关键在于它能否缔造改变生产力和生产关系的重磅应用。
“创投对什么行业热情高,说明某个行业的投资变现能力强,这和时代无关,由于创投是一级市场,往往是二级市场哪些行业板块表现好,一级市场投资热情就高。”盘和林说。来自二级市场的数据也印证了这一点,截至1月5日,1029只人工智能概念股近一年涨幅达52.52%,涨幅超过100%的“翻倍股”更是有141只。
纪源资本管理合伙人符绩勋更是指出,人工智能依旧是2026年投资的核心主题,“AI+硬件”在国内市场潜力巨大,各类硬件设备创新将不断涌现。“当然我觉得在具身智能方面还是有一定的局部泡沫,但在仓储机器人、手术机器人这些具体应用领域,市场机会仍然非常可观。”符绩勋说。
