那某某茜,涉嫌高考报名材料造假!

图片来源于网络,如有侵权,请联系删除
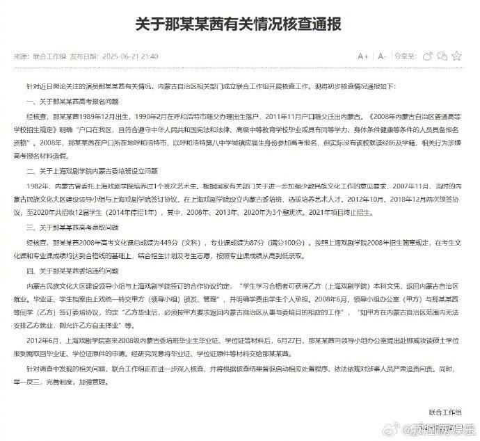
6月21日,内蒙古自治区教育厅官方网站发布了《关于那某某茜有关情况核查通报》。
针对近日舆论关注的演员那某某茜有关情况,内蒙古自治区相关部门成立联合工作组开展核查工作。
初步核查情况通报如下:

图片来源于网络,如有侵权,请联系删除
一、关于那某某茜高考报名问题

图片来源于网络,如有侵权,请联系删除
经核查,那某某茜1989年12月出生,1990年2月在呼和浩特市随父办理出生落户,2011年11月户口随父迁出内蒙古。《2008年内蒙古自治区普通高等学校招生规定》明确“户口在我区,且符合遵守中华人民共和国宪法和法律、高级中等教育学校毕业或具有同等学力、身体条件健康等条件的人员具备报名资格”。2008年,那某某茜在户口所在地呼和浩特市,以呼和浩特第八中学城镇应届生身份参加高考报名,但实际没有该校就读经历及学籍,相关行为涉嫌高考报名材料造假。
二、关于上海戏剧学院内蒙古委培班设立问题
1982年,内蒙古曾委托上海戏剧学院培养过1个班次艺术生。根据国家有关部门关于进一步加强少数民族文化工作的意见要求,2007年11月,当时的内蒙古民族文化大区建设领导小组与上海戏剧学院签订协议,在上海戏剧学院设立内蒙古委培班,选拔培养艺术人才。2012年10月、2018年12月两次续签协议,至2020年共招收12届学生(2014年停招1年),其中,2008年、2013年、2020年为3个整班次。2021年项目终止招生。
三、关于那某某茜高考录取问题
经核查,那某某茜2008年高考文化课总成绩为449分(文科),专业课成绩为87分(满分100分)。按照上海戏剧学院2008年招生简章规定,在考生文化课和专业课成绩均达到合格线的基础上,结合招生计划及考生志愿,按照专业课成绩从高到低录取。
四、关于那某某茜委培违约问题
内蒙古民族文化大区建设领导小组与上海戏剧学院签订的合作协议约定,“学生学习合格者可获得乙方(上海戏剧学院)本科文凭,返回内蒙古自治区就业。毕业证、学生档案由上戏统一转交甲方(领导小组)颁发、管理”,并明确学费由学生个人承担。2008年6月,领导小组办公室(甲方)与那某某茜等同学(乙方)签订委培协议,约定“乙方毕业后,必须按甲方要求返回内蒙古自治区从事与委培目的相应的工作”,“如甲方在内蒙古自治区范围内无法安排乙方就业,则允许乙方自主择业”等。
2012年6月,上海戏剧学院寄来2008级内蒙古委培班毕业生毕业证、学位证等材料后,6月27日,那某某茜向领导小组办公室提出赴挪威攻读硕士学位报到需取回毕业证、学位证原件的申请。经研究同意将毕业证、学位证原件等材料交给那某某茜。
通报称,针对调查中发现的相关问题,联合工作组正在进一步深入核查,并将根据核查结果督促启动相应处置程序,依法依规对涉事人员严肃追责问责。同时,举一反三,完善制度,加强管理。
此前,演员那尔那茜高考事件在各大社交媒体网络上持续发酵。起因是,该演员此前在接受媒体访问时称自己毕业于上海戏剧学院表演专业的内蒙古定向委培班,毕业后未按当初约定回内蒙古工作,而是去了挪威某大学留学,留学归来后曾在上戏表演系当助教。
综合自:内蒙古自治区教育厅官方网站、中国青年报责编:万健祎
校对:赵燕
版权声明
证券时报各平台所有原创内容,未经书面授权,任何单位及个人不得转载。我社保留追究相关行为主体法律责任的权利。
转载与合作可联系证券时报小助理,微信ID:SecuritiesTimes